Deprecated: Creation of dynamic property product_page_options_class::$result is deprecated in /var/www/vhosts/eneviahealth.com/test.eneviahealth.com/wp-content/plugins/woocommerce-custom-options-lite/classes/class-product-page-options.php on line 13

Notice: Function _load_textdomain_just_in_time was called incorrectly. Translation loading for the yith-woocommerce-pdf-invoice domain was triggered too early. This is usually an indicator for some code in the plugin or theme running too early. Translations should be loaded at the init action or later. Please see Debugging in WordPress for more information. (This message was added in version 6.7.0.) in /var/www/vhosts/eneviahealth.com/test.eneviahealth.com/wp-includes/functions.php on line 6131
¿Exposición a E171 en bebés causa patologías al ser adultos?

Can exposure to titanium dioxide (E171) of babies in the womb cause diseases in adulthood?

Can exposure to titanium dioxide (E171) of babies in the womb cause diseases in adulthood?

Font: https://particleandfibretoxicology.biomedcentral.com/articles/10.1186/s12989-023-00555-5

Summary

Perinatal exposure to titanium dioxide (TiO2), as a foodborne particle (E171), may influence intestinal barrier function and susceptibility to developing inflammatory bowel disease (IBD) later in life. 

The impact of perinatal exposure to foodborne TiO2 (E171) on intestinal mucosal function and susceptibility to developing IBD-associated colitis was investigated.

Pregnant and lactating mother mice were exposed to TiO2 until weaning of the pups and the gut microbiota and intestinal barrier function of their pups were assessed on day 30 after birth (weaning) and in adulthood (50 days). 

Epigenetic marks were studied using DNA methylation profiling that measures the level of 5-methyl-2′-deoxycytosine (5-Me-dC) in the DNA of colic epithelial cells. 

Susceptibility to developing IBD has been monitored using the dextran-sodium sulfate (DSS)-induced colitis model. Germ-free mice were used to define whether microbial transfer influences mucosal homeostasis and subsequent exacerbation of DSS-induced colitis.

Introduction

The gastrointestinal tract is a complex interface between the external environment and the immune system, establishing a dynamic barrier that allows the absorption of nutrients from the diet and the exclusion of harmful compounds from the intestinal lumen, while allowing the sampling of luminal antigens. as part of immunological surveillance. 

The ability to control absorption through the mucosa and protect against damage of harmful substances from the lumen is defined as intestinal barrier function (IBF). The first line of defense is commensal bacteria that produce antimicrobial substances and compete with pathogenic bacteria for nutrients.

The second line of defense is the mucous layer, which is a mechanical barrier against toxic substances and is rich in secreted IgA and antimicrobial peptides (AMP), thus preventing bacteria from accessing the epithelium.

The third component of the barrier is composed of a monolayer of intestinal epithelial cells that further prevents toxic molecules and pathogens from entering the tissues. This constitutes the last defense against the mucosal immune system, which represents the definitive barrier. 

The microbiota, the intestinal epithelium and the associated immune system function and regulate each other through close relationships. The passage of nutrients and toxic substances from the lumen through the epithelium is achieved through both paracellular and transcellular permeabilities.

Intestinal mucosal tissue homeostasis in adults results from the perinatal establishment of mucosal-induced immune tolerance.

Perinatal defects in the induction of mucosal tolerance are associated with the development of numerous human diseases, including allergies, autoimmune diseases, or inflammatory bowel diseases (IBD), later in life.

Perinatal tolerance is induced by innate immune cells that shape the adaptive immune response.

The intestinal epithelium controls this regulatory immune network through its barrier function, signals mediated by cell contact and the production of cytokines. Perinatal exposure to cigarette smoke, dietary compounds or other environmental microorganisms plays a decisive role in the maturation of the immune system. of the mucous membranes.

A significant number of human chronic diseases (inflammatory, metabolic...) are related to a deficiency of the FIB and some of them, such as IBD, present alterations of the four compartments of the FIB.

IBD is currently believed to be related to environmental factors associated with the Western lifestyle, which are currently unknown.

Although cigarette smoking or carbohydrate intake are associated with IBD, other environmental factors, such as the ingestion of food additives (FAs) and emulsifiers, may pose potential health risks by altering IBF and then promoting IBD.

Among FAs, titanium dioxide (TiO2) is commonly used as a white pigment (E171) and is frequently added to foods such as candy, dairy products, and beverages, mainly to improve color and consistency.

Foodborne TiO2 particles (E171) range from nanoparticles to microparticles, and some studies have shown that this FA contains at least 36 % nanoscale TiO2 particles.

E171 is among the most widely used mineral particle-based AGs in consumer products. As largely described, acute or chronic exposure to TiO2 in adult rodents alters elements of the FIB, including the microbiota, epithelium, and intestinal immune system.

However, the underlying mechanisms are not well understood and it is currently unknown whether or not these changes are reversible when exposure ceases.

Furthermore, E171 can translocate to the internal body. Finally, it is described that the exposure of adult mice to TiO2 not only induces severe intestinal inflammation after the administration of DSS, but also that patients with active IBD present higher levels of TiO2 in their systemic circulation, compared to people healthy

Until now, most intestinal toxicity studies of TiO2 FA have been performed in models that reproduce the consequences of exposure in adults, and few data are available on TiO2 exposure in early life. 

A recent study reported that young rats are more susceptible to oral exposure to TiO2 particles and showed more adverse reactions than adult animals. This lack of data is concerning because the highest levels of E171 are found in products that children eat in large quantities (sweets, caramels, etc.), leading to the greatest exposure of children to foodborne TiO2.

It was also reported that although the risk of high exposure to foodborne TiO2 particles (E171) has drawn the attention of the academic community, only a few studies have focused on this specific age group, while there are no no study available on the probable impact during pregnancy and breastfeeding periods.

In this study, we hypothesized that perinatal exposure to (E171)TiO2 could alter FIB elements, then favoring the development of intestinal inflammation throughout life.

To test this hypothesis, we exposed pregnant C57BL/6 female mice to 9 mg E171/kg body weight/day via drinking water from early gestation to 3 weeks postpartum.

Their offspring were then first exposed by drinking their mother's milk, and mothers were still exposed to 9 mg E171/kg body weight/day through drinking water.

After weaning, pups drank directly through drinking water, which also contained 9 mg E171/kg body weight/day, until postnatal day 50. This exposure concentration is in the lower range of the estimated daily exposure of human adults, which ranges from 5.5 to 10.4 mg. /kg bw/day according to EFSA estimates (ref 35).

When considering guidelines on dose conversion between human and animal exposure, such as the Nair and Jacob practice guideline or the FDA guidelines, we previously estimated that doses up to 50 to 60 mg/kg body weight/day in mice would be realistic, confirming that the dose used in the present study can be considered as a low exposure dose.

This experimental strategy led us to show that TiO2 was capable of translocating in embryos and offspring, altering their composition of chemical elements, as well as the development and homeostasis of the intestine.

Furthermore, we deciphered the mechanisms by which perinatal TiO2 exposure altered FIB homeostasis and increased susceptibility to developing colitis throughout life and highlighted the role of the microbiota.

Results

Translocation of E171 (TiO2) from mother mice to offspring

To determine whether TiO2 can be transferred from the mother to her offspring, pregnant female mice were exposed to E171 (TiO2) (9 mg/kg body weight/day) in drinking water until weaning and the Ti concentration was determined by ICP -MS. 

Compared to control mice exposed only to water, we observed a significant increase in Ti concentration in fetal tissues measured at embryonic day 20, confirming the translocation of TiO2 from the mother to the embryos. 

In the ileum of the pups, measured at postnatal day 12, a higher Ti content was also measured compared to non-exposed animals, but no significant increase was observed in the stomach or liver. 

This suggests that TiO2 was absorbed onto the surface of the ileum and can potentially be translocated through the intestine of the pups, although this would need to be confirmed by quantification of Ti in the pup's bloodstream.

However, it is difficult to take samples due to the age and size of the cubs. Mother mice on day 21 postpartum (weaning) also had a significant increase in Ti concentration in the tissues of the ileum and spleen, but not in the liver compared to untreated mice.

Although the amounts of Ti in tap water were around 0.5 mg/kg, control mice that were not exposed to TiO2 had an elevated Ti concentration probably due to the presence of Ti in the food pellets. 

Together, these data showed that TiO2 can be found in offspring after exposure to their mother.

Abilities of foodborne TiO2 (E171) to translocate human barriers

To investigate the impact of TiO2 exposure on the concentrations of different chemical elements in organs, the frequency of a large number of chemical elements was compared in mother mice exposed to TiO2 with an unexposed control. 

It was shown that exposure to foodborne TiO2 significantly increased the concentrations of boron (B), sodium (Na), magnesium (Mg), and calcium (Ca) in the spleen, but TiO2 exposure did not change the composition of the spleen. chemical elements in the liver.

Furthermore, maternal exposure to foodborne TiO2 influences the composition of chemical elements in both embryos and offspring. In fact, while the concentrations of B, Aluminum (Al), Silicon (Si), Potassium (K), Chromium (Cr), Manganese (Mn), Cobalt (Co), Nickel (Ni), Copper (Cu), Zinc (Zn), selenium (Se) and lead (Pb) increased, Mg, phosphorus (P) and Ca concentrations were reduced in embryos exposed to TiO2. 

Perinatal exposure to foodborne TiO2 (E171) is associated with increased concentrations of B, Ca, Cr, Mn, iron (Fe), nickel (Ni) and Cu and a reduced concentration of P in the liver of the puppy compared with control. 

Although Ti reached embryos and affected the composition of chemical elements, perinatal exposure to foodborne TiO2 had no impact on fetal survival or the male/female ratio.

Maternal exposure to E171 causes microbiota dysbiosis in young and adult offspring

To determine the consequences of exposure of pregnant mothers to TiO2 on the microbial communities of their offspring, colonic mucosa was subjected to 16S rRNA gene sequencing using Illumina NextSeq500.

We chose to investigate the bacterial communities associated with the colonic mucosa due to their proximity to the underlying epithelium and their potential role in nutrient exchange and induction of the host innate immune system.

By comparing the composition of the colon-associated microbiota in the offspring of mother mice exposed to TiO2 with untreated control mice, it was shown that both bacterial richness and diversity were significantly higher at day 30, but not at day 50. in the colonic mucosa measured by the number of OTUs and the Shannon index.

Regardless of the sample considered, members belonging to Firmicutes, followed by Bacteroidota, dominated the composition of the bacterial community at the phylum level. If no significant impact of perinatal TiO2 exposure has been observed for this taxonomic classification at days 30 and 50, significant alterations have been observed at the genus level for both sampling dates.

At day 30, the most increased taxa in mice exposed to TiO2 belong mainly to Firmicutes (specifically Atopostipes), Pseudomonadota (i.e. Caulobacter, Roseomonas), Actinobacteriota but also to Bacteriodota and Defferibacteriota (Muscispirillum), while the most reduced taxa they belong to Firmicutes ( Candidatus arthromitus), Pseudomonadota, Actinobacteria, Gemmatimonada and Verrucomicrobiota (Akkermansia).

At day 50, TiO2 (E171) exposure in mice caused a significant increase in bacteria affiliated with the phyla Firmicutes, Pseudomonadota (Caulobacter, Brevundimonas), and Bacteroidota and a decrease in taxa belonging primarily to Firmicutes.

Impact of perinatal foodborne TiO2 exposure on colonic microbiota at day 30.

Perinatal exposure to TiO2 alters the functionality and renewal of colonic epithelium in young and adult mice

Since the gut microbiota is described to modulate the homeostasis of the intestinal epithelium, we investigated whether perinatal exposure to foodborne TiO2 (E171) also alters the integrity of the intestinal epithelium.

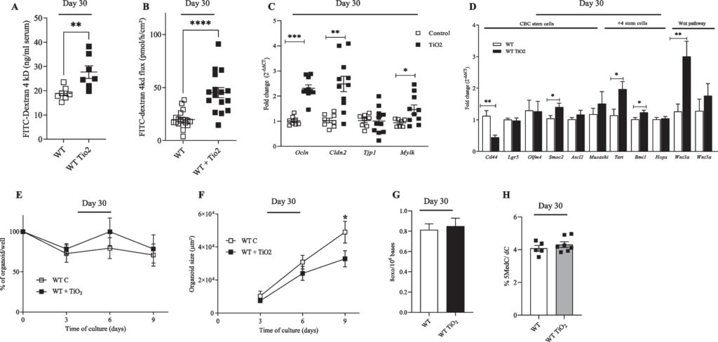
At both days 30 and 50 after birth, perinatal TiO2 exposure significantly increased the flux of Dextran-FITC 4kD across the digestive mucosa, in vivo. 

This was confirmed in Ussing chamber experiments, where perinatal exposure to TiO2 was also shown to increase the flux of Dextran-FITC 4kD through the colonic epithelium of mice at days 30 and 50 after birth. 

Furthermore, the expression of myosin light chain kinase (Mylk), a master regulator of tight junction opening [31], increased with perinatal TiO2 exposure at days 30 and 50 after birth. 

Impact of perinatal exposure to foodborne TiO2 (E171) on colonic epithelium at day 30.

Although perinatal TiO2 exposure increased the level of Claudin 2 (Cld2) mRNA in the colon of mice at 30 days, its expression did not change at 50 days.

Unlike Cld2, the mRNA level of tight junction protein 1 (Tpj1) was not affected at 30 days, while its expression increased at 50 days after birth.

Finally, perinatal TiO2 exposure increased the colonic Occludin (Ocln) mRNA level at 30 days, while its expression was reduced at 50 days after birth.

At 30 days after birth, perinatal exposure increased Muc2, Muc3, Muc4, and Tff3 mRNA levels while decreasing fecal lysozyme levels.

At 50 days after birth, exposure to TiO2 (E171) only increased the level of Muc2.

Since perinatal exposure to TiO2 (E171) altered the functionality of the colonic epithelium, its effects on intestinal epithelial stem cell (IESC) homeostasis were then monitored.

After extraction of the crypt base containing IESC, the mRNA levels of some immaturity markers, crypt base columnar stem cells (CBC), +4 stem cells and the Wnt pathway were determined in the colon of the mice on days 30 and 50 after birth.

At postnatal day 30, mice exposed to TiO2 (E171) showed a decreased mRNA level of CD44, a marker of immaturity, while the mRNA level of calcium-related modular protein 2 (Smoc2) increased. SPARC, a CBC stem cell marker. telomerase reverse transcriptase (Tert) and B lymphoma Mo-MLV insertion region 1 homolog (Bmi1), two markers of +4 stem cells, as well as the canonical wnt pathway marker (wnt3a) (Fig. 3D ).

At day 50, mice exposed to TiO2 had elevated mRNA levels of colonic CD44, leucine-rich G protein-coupled receptor 5 (Lgr5), Achaete-scute complex homolog 2 (Ascl2), and RNA-binding protein 1. Musashi ( Musashi), three CBC markers, telomerase reverse transcriptase (Tert) and homeodomain-only ) but not Olfactomedin-4 (Olfm4).

Next, the ability of IESC to survive and grow to generate organoids was investigated by culturing for 9 days the base of crypts obtained from mice exposed to TiO2 or its control at 30 or 50 days of age.

A significant reduction in organoid growth was observed at day 9 after culturing organoids obtained from mice exposed to TiO2 compared to control at day 30 (Fig. 3E), but survival of colonic organoids was similar between group treated with TiO2 and the untreated group.

On day 50 after birth, consistent with increased mRNA levels of some stem cells and markers of the wnt pathway, exposure of mice to TiO2 had reduced survival of colonic organoids, while improved growth. of the organoids.

Impact of perinatal exposure to foodborne TiO2 (E171) on the intestinal immune system.

Finally, since oxidative stress and/or DNA methylation are known to regulate gene expression, the impact of TiO2 exposure on oxidative balance as well as DNA methylation of the colonic epithelium was monitored.

In this objective, 8-oxo-dGuo was used as a biomarker of DNA oxidation, this lesion also being considered as a marker of oxidative stress and being quantifiable with high sensitivity using methods such as HPLC tandem mass spectrometry.

As a biomarker of DNA methylation, 5-methyl-2′-deoxycytidine, i.e., 5-Me-dC, was quantified as it is the predominant methylation site in mammalian genomes and shows the greatest biological importance as it modulates the binding of transcription factors. to DNA.

Again, HPLC tandem mass spectrometry was used to quantify this DNA base. 

Perinatal TiO2 exposure did not trigger DNA oxidation, suggesting that it did not trigger oxidative stress, as demonstrated by unchanged levels of 8-oxo-dGuo in epithelial cells at days 30 and 50 after birth. 

However, perinatal exposure to TiO2 (E171) increased DNA methylation, as demonstrated by the elevated level of 5-Me-dC in colonic epithelial cells at day 50, but not at day 30 after birth.

Perinatal exposure to E171 (TiO2) alters intestinal immune system homeostasis

In addition to the colonic microbiota, mucosal layer and intestinal epithelium, the significant consequences of perinatal TiO2 exposure on the homeostasis of the colonic immune system were investigated in young (day 30) and adult (day 50) mice. 

Perinatal exposure to foodborne TiO2 increased the mRNA levels of Il1b, Il6, Il12b, Il22 and Tnfa in Peyer's patches and ileum on day 30 after birth.

This profile was further amplified on day 50 after birth, where stronger increases in IL mRNA expression were observed: Il1b, Il6, Il10, Il12b, Il22, Tnfa, and Ifng.

In the colon, on day 30 after birth, only reduced expression of Il10 and Il23, as well as increased expression of Il22, were observed. 

Unlike those observed in the colon of young mice, perinatal TiO2 exposure did not affect the mRNA level of Il23 while it increased the expression of Il1b, Il6, Il10, Il22 and Tnfa.

However, at the protein level, perinatal exposure to TiO2 (E171) increased colonic cytokine expression of Tnfα, Ifnγ, IL-12, and IL-1β.

Regarding colonic immune cell populations, flow cytometry experiments in the lamina propria of the colon of mice (day 50) showed that perinatal exposure to TiO2 increased the percentage of myeloid cells (CD11+), reduced the percentage of B (B220+) and the percentage of T cells (CD3+) did not change (Fig. 4C).

Finally, the reduced percentage of B cells in the lamina propria was associated with reduced fecal levels of IgA, but not IgG at days 30 and 50 after birth.

Microbiota dysbiosis induced by perinatal exposure to E171 (TiO2) alters colonic mucosal homeostasis

Since dysbiosis of the intestinal microbiota has been shown to alter intestinal homeostasis.

We evaluated whether the observed modified functionality of the colonic mucosa was mediated by TiO2-induced microbial dysbiosis. 

Therefore, germ-free pregnant mice were colonized with fecal microbiota from mice exposed to TiO2 or with untreated control microbiota.

Six weeks after microbiota transfer, the permeability and mRNA levels of Occludin, Tpj1, Tpj2, and Mylk, as well as Il1b, Il12, Tnfa, and Ifng, were assessed.

Transfer of TiO2(E171)-triggered microbiota dysbiosis to healthy germ-free mice led to a significant increase in paracellular intestinal permeability, an increase in Mylk mRNA level, and a reduction in Tjp1 and Tjp2 mRNA level.

Furthermore, these mice exhibited a pro-inflammatory state, as evidenced by increased mRNA levels of Il1b, Il12, Tnfa, and Ifng compared to mice receiving control microbiota. Together, these data demonstrate that the effect of TiO2 on intestinal function is mediated by a microbiota-dependent mechanism.

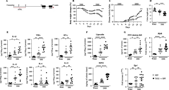
Perinatal exposure to E171 (TiO2) increases susceptibility to colitis throughout life

Since perinatal exposure to TiO2 altered IBF homeostasis early in life at weaning, we investigated whether such alteration can persist into adulthood and its influence on the development of colitis: lasting imprint of perinatal exposure. 

It was observed that the alteration of colonic mucosal homeostasis related to early TiO2 exposure did not persist until 17 weeks of adulthood, as monitored by permeability, cytokines and other inflammatory markers.

However, perinatal exposure to TiO2 (E171) significantly improved body weight loss and DSS-induced DAI.

Perinatal TiO2 exposure also exacerbated colitis, as demonstrated by reduced colonic length associated with increased colonic mRNA expression and protein levels of IL-1β, IL-4, IL-12, IL-13, IFNγ, and TNF. -α.

Furthermore, perinatal exposure to TiO2 (E171) increased fecal inflammatory markers such as lipocalin and MPO, which were induced by DSS.

Perinatal TiO2 exposure also significantly aggravated alterations in intestinal permeability, as evidenced by increased dextran-FITC flux, MLCK mRNA expression, and reduced Tjp1 mRNA level.

Impact of perinatal exposure to foodborne TiO2 (E171) on susceptibility to developing colitis later in life.

Microbiota dysbiosis induced by perinatal exposure to E171 (TiO2) increases susceptibility to colitis in later life.

Pregnant and lactating germ-free mice were colonized with gut microbiota from mice perinatally exposed to foodborne TiO2 (E171), which showed dysbiosis.

At postnatal day 30, offspring of pregnant and lactating germ-free mothers, colonized by feces. The microbiota of mice exposed or not exposed to foodborne TiO2 (E171) showed alterations of intestinal barrier function, including permeability and the expression of cytokines.

In contrast, at week 17 of life, there were no longer significant differences in terms of permeability, cytokines or other inflammatory markers.

Colitis was monitored by measuring body weight and DAI every day. DSS-induced DAI and body weight loss were increased in animals receiving the dysbiotic microbiota from mice perinatally exposed to TiO2.

Colitis was exacerbated in these animals, as evidenced by reduced colonic length associated with increased colonic mRNA expression and protein levels of IL-1β, IL-4, IL-12, IL-13, IFNγ, and TNF-α . 

Furthermore, the expression of fecal inflammatory markers lipocalin and MPO increased.

Finally, it aggravated intestinal permeability alterations, as demonstrated by increased Dextran-FITC flux, Mlck mRNA expression, and reduced Tjp1 mRNA expression.

Conclusion

It has been shown that acute or chronic exposure to high doses of foodborne TiO2 (E171) in adulthood can alter FIB and/or aggravate colitis.

It was observed that in pregnant and lactating mice, a realistic low dose of foodborne TiO2 (E171) was able to translocate host barriers, including the intestine, placenta and mammary gland, to reach embryos and offspring, respectively. 

As developed in the Material and Methods section, the dose used in this study corresponds to a daily intake of 5.5 mg/kg bw, and the estimated human exposure ranges between 5.5 and 10.4 mg TiO2/kg bw. per day. 

In addition to this passage through the host barrier, exposure to TiO2 (E171) alters the composition of chemical elements in both the embryos and the liver of the offspring.

The consequences of this perinatal passage of TiO2 are an alteration of the FIB, associated with an increased susceptibility to developing lifelong colitis. Furthermore, our data show that microbiota dysbiosis induced by perinatal TiO2 exposure is sufficient to alter FIB and increase susceptibility to developing lifelong colitis. 

These results show that environmental factors such as food-borne TiO2 (E171), when interacting with the microbiota, are capable of altering the other components of the FIB to promote intestinal inflammation.

Despite the ability of foodborne TiO2 (E171) to translocate across the intestinal epithelium, its fate in the internal body is unclear. 

Depending on the dose and type of TiO2 particles, accumulations have been described in the spleen, liver and kidneys. However, with respect to its potential ability to translocate through the placenta and mammary gland to reach embryos and offspring, respectively, this was documented only by a recent study using an ex vivo placenta perfusion model.

In the study, the authors showed that foodborne TiO2 particles (E171) were able to cross the cotyledon of the human placenta, although no data are available on its possible passage in vivo. Furthermore, the presence of Ti in meconium does not indicate whether its passage occurred during pregnancy and/or the beginning of lactation.

According to this study, our data show that TiO2 transmitted by food is capable of moving through the intestinal mucosa to reach the internal environment (spleen) of pregnant females and then to the embryos when crossing the placenta.

Furthermore, as foodborne TiO2 particles (E171) have been monitored in the luminal contents of the small intestine of offspring fed by females exposed to TiO2, this suggests the ability of TiO2 (E171) to translocate from the luminal contents of the intestine. from the mother to breast milk and then reach the offspring.

With the current results it cannot be demonstrated whether TiO2 (E171) can be translocated through the puppy's intestine, since the presence of Ti in the intestinal lumen does not necessarily mean that it is translocated. The Ti must remain adhered to the intestinal epithelium and/or the mucosal layer of the puppy without moving to the internal tissues. In addition to the ability of foodborne TiO2 (E171) to reach embryos and offspring, the data also demonstrate its deleterious impacts on chemical element composition in both embryos and offspring organs.

The most affected elements are Boron, Aluminum, Silicon, Chromium, Cobalt, Nickel, Lead and Calcium, which are reduced in embryos.

To the best of our knowledge, no study has previously reported on the impact of foodborne TiO2 (E171) on the composition of chemical elements in embryos and puppies' organs, as well as its possible harmful impact on the health of puppies. embryos and puppies.

The findings demonstrate that environmental factors, exemplified here by the consumption of TiO2 (E171) and the subsequent alteration of intestinal homeostasis, could negatively affect gastrointestinal health and favor the development of chronic intestinal inflammation. Given the high consumption of TiO2 (E171) worldwide, its ability to translocate the host barrier during the perinatal period, and its negative interaction with the gut microbiota to alter digestive health, these findings are of clear clinical relevance to the etiology and pathophysiology of IBD.

The interaction between TiO2 (E171) and microbiota shown here represents an example of interactions between microbiota and food additives. 

Further investigation into how foodborne TiO2 (E171) modifies the imprinting of intestinal stem cells and then alters their ability to renew a functional epithelium will be of great relevance to better understand the development of numerous diseases involving a defect in the FIB. .

Find other articles related to the microbiota and stay informed about intestinal health with Enevia Health.

You can find them on our blog, through: https://test.eneviahealth.com

share this news

Other interesting news

Blog Categories

Uncategorized

Test

ASD

Supplements

Immune system

Resources

Chelators

Practitioners

Omegas

News

Neurology

Microbiota

Laboratories

Stories

Genetics

Diet

Conferences

celiac disease

ATEC

Akkermansia

Exclusive professionals

Your request will be reviewed by our team.

Username*
Name*
Surnames*
E-mail*
Professional title (doctor, nutritionist, therapist...)*
Collegiate number*
Specialty
Name of clinical practice*
Address of the clinical practice where the kits are sent.*
Password*
Confirm Password*
ENEVIA HEALTH as Data Controller will process your data in order to manage your registration as a registered user. The basis of legitimacy is your consent expressed in the acceptance box of our privacy policy. The communication of the data is not foreseen, except in compliance with legal obligations. You can access, rectify and delete your data, as well as exercise other rights by consulting the additional and detailed information on data protection in our Privacy Policy.

Exclusive Laboratories

Your request will be reviewed by our team.

Laboratory Name*
laboratory manager*
Laboratory medical director*
Membership number Medical Director*
Telephone*
Laboratory Management*
Location*
Province*
Country*
E-mail*
Username*
used for login
Password*
Confirm Password*
ENEVIA HEALTH as Data Controller will process your data in order to manage your registration as a registered user. The basis of legitimacy is your consent expressed in the acceptance box of our privacy policy. The communication of the data is not foreseen, except in compliance with legal obligations. You can access, rectify and delete your data, as well as exercise other rights by consulting the additional and detailed information on data protection in our Privacy Policy.
Whatsapp groups

Our groups are the ideal platform to learn and share your scientific concerns about neurodevelopment issues

Group rules:

  1. Be nice. Bullying, insults and personal confrontations are not allowed.
  2. Respect everyone's privacy.
  3. Use information that is as scientific and reliable as possible, cite sources.
  4. We want to comply with WhatsApp rules and avoid topics that we know lead to the closure of groups, so we ask that these groups not discuss topics related to VACCINES, MMS, CDS.

*Our purpose is informational only, it is not intended to be a substitute for medical advice, diagnosis or treatment.