Fuente: https://www.nature.com/articles/s41586-023-06436-3
La cognición es la capacidad de pensar, comprender y aprender.
Con la edad, la cognición suele deteriorarse, lo que puede conducir a problemas como la demencia. La inflamación es un proceso que desempeña un papel importante en el deterioro cognitivo.
Actualmente, existen varios experimentos que indican que hay una molécula circulando en animales jóvenes que puede proteger el cerebro envejecido de la inflamación dañina.
Un estudio reciente publicado en Nature encontró que los factores de las plaquetas pueden atenuar la inflamación y rescatar la cognición en la vejez.
¿Pero, qué molécula es?
Eso permanecía desconocido hasta hace unas semanas.
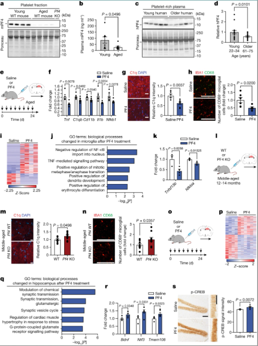
Se trata de la PF4, conocido como el factor plaquetario 4. Es una pequeña citocina que pertenece a la familia de quimiocinas CXC y que se encarga de promover la coagulación sanguínea al moderar los efectos de las moléculas similares a la heparina. Debido a estas funciones, se prevé que desempeñe un papel fundamental en la reparación e inflamación de heridas.
El estudio publicado revela que el factor PF4, liberado por las plaquetas, es abundante en la sangre de ratones jóvenes y humanos, pero no en ratones o humanos mayores.
¿Cómo disminuye el PF4 la neuroinflamación en el hipocampo?
Los investigadores expusieron, mediante una inyección de PF4, a ratones viejos a una fracción del plasma sanguíneo de ratones jóvenes que contenía plaquetas. Esto redujo los marcadores de envejecimiento cerebral y la inflamación en el hipocampo, una región del cerebro muy importante que está involucrada en la formación de la memoria, el aprendizaje y la navegación espacial.

Basado en este experimento, se descubrió que el PF4 amortiguaba la inflamación dañina en animales mayores al limitar la activación de la microglía, la activación del complemento y la producción de genes proinflamatorios.
Si bien el PF4 está clasificado como una quimiocina (una molécula que recluta células inmunes para lesiones o infecciones), sus efectos protectores en el cerebro se atribuyen a propiedades antiinflamatorias.
Esta reducción de la inflamación restableció la capacidad cognitiva de los ratones.
¿Cómo funciona este proceso?
Los informes que utilizan parabiosis heterocrónica llevaron a estudios en los que se demostró que la administración sistémica de preparaciones de plasma sanguíneo derivadas de ratones jóvenes o ejercitados rejuvenece el cerebro envejecido.
Estas preparaciones de plasma están en gran parte desprovistas de componentes celulares; sin embargo, el enfoque universalmente utilizado para generar plasma a partir de la sangre de ratones jóvenes en estos estudios produce preparaciones de plasma que contienen factores solubles y plaquetas 3, 4, 6, 7, 8, 9 y 10.
Por lo tanto, se buscó definir los mecanismos celulares y moleculares en la sangre de animales jóvenes que impulsan los efectos beneficiosos de la administración sistémica de plasma sanguíneo joven en el cerebro envejecido.
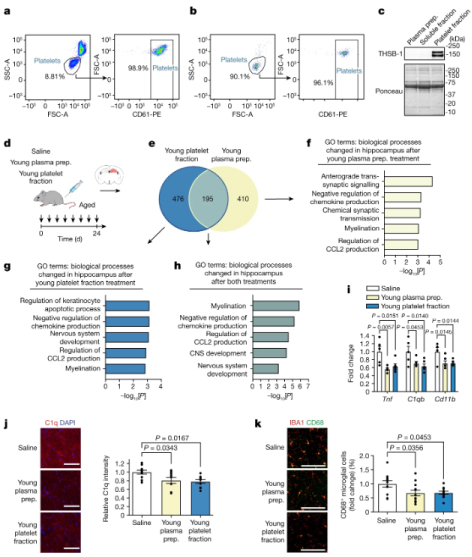
Tomando esto en cuenta, se deduce que los factores plaquetarios reducen la neuroinflamación, y para investigar funcionalmente los componentes celulares que quedan en las preparaciones de plasma sanguíneo de ratones jóvenes, se utilizó un enfoque basado en centrifugación para recolectar la fracción de plaquetas de ratones jóvenes y examinaron los posibles efectos beneficiosos de su administración sistémica en el cerebro envejecido.
Posteriormente, a ratones machos de edad avanzada se les inyectó por vía intravenosa la preparación de plasma sanguíneo joven, la fracción de plaquetas jóvenes o solución salina (100 μl por inyección) 8 veces durante 24 días.

Para investigar los cambios moleculares provocados en el cerebro envejecido por la administración sistémica de la preparación de plasma sanguíneo joven y la fracción de plaquetas jóvenes, se realizó un análisis de secuenciación de ARN (RNA-seq) del hipocampo envejecido, una región del cerebro que es sensible a los cambios perjudiciales.
En comparación con los ratones de control envejecidos tratados con solución salina, la administración de la preparación de plasma sanguíneo joven y la fracción de plaquetas jóvenes dio como resultado la expresión diferencial de los genes 605 y 671.
El análisis de ontología genética (GO) de los 195 genes expresados diferencialmente (DEG) superpuestos en la preparación de plasma sanguíneo joven y los tratamientos con fracción de plaquetas jóvenes identificó cambios asociados con la regulación inmune y el desarrollo del sistema nervioso.
En consecuencia, examinamos estos marcadores de neuroinflamación en una cohorte independiente de ratones machos de edad avanzada después de la administración sistémica de la preparación de plasma sanguíneo joven, la fracción de plaquetas jóvenes o solución salina.
Sobre la base del análisis cuantitativo por PCR (qPCR) del hipocampo de ratones envejecidos después de la administración sistémica de la preparación de plasma sanguíneo joven o la fracción de plaquetas jóvenes en comparación con solución salina, también se detectó una disminución en el nivel de proteína C1q en el hipocampo envejecido según lo determinado mediante análisis inmunohistoquímico.
Se analizó la microglía, los macrófagos residentes del cerebro, y observamos una disminución en los niveles de microglía positiva para IBA1 que expresa el marcador de activación lisosomal CD68 en el hipocampo de ratones de edad avanzada después de la administración sistémica con la preparación de plasma sanguíneo joven o plaquetas jóvenes.

No se observaron diferencias en los marcadores de neuroinflamación en ratones machos de edad avanzada después de la administración sistémica de la fracción de plaquetas envejecidas en comparación con solución salina.
Los datos indican que la administración sistémica de la preparación de plasma joven disminuye la neuroinflamación en el hipocampo anciano y que estos beneficios se transfieren, al menos en parte, a factores dentro de la fracción de plaquetas jóvenes. Estos hallazgos también demuestran que los beneficios de la preparación de plasma sanguíneo joven en el cerebro envejecido se extienden más allá de los efectos rejuvenecedores previamente informados sobre la neurogénesis y la plasticidad sináptica en adultos.
En Enevia nos preocupamos por tu salud, por lo que si deseas aprender más sobre este tema puedes visitar nuestro canal de Youtube, en donde contamos con un video dedicado a este descubrimiento: https://www.youtube.com/c/EneviaHealthSL y también puedes visitar otros artículos de nuestro blog con información relevante sobre salud en: https://test.eneviahealth.com/blog/