Deprecated: Creation of dynamic property product_page_options_class::$result is deprecated in /var/www/vhosts/eneviahealth.com/test.eneviahealth.com/wp-content/plugins/woocommerce-custom-options-lite/classes/class-product-page-options.php on line 13
Síndrome de Rett y la Administración de la proteína MeCP2

La administración de la proteína MePC2 podría revertir signos clave del síndrome de Rett

La administración de la proteína MePC2 podría revertir signos clave del síndrome de Rett

La entrega selectiva al sistema nervioso central mejora la función motora y prolonga la vida en primates y ratones.

El síndrome de Rett (RTT) es un trastorno del neurodesarrollo ligado al cromosoma X causado principalmente por mutaciones en el gen MeCP2 (Methyl-CpG-binding protein 2), que se caracteriza por la pérdida del habla adquirida, las estereotipias de las manos y las anomalías de la marcha que aparecen después de un período de desarrollo postnatal aparentemente normal. Afecta principalmente a las niñas, con una incidencia de aproximadamente 1 en cada 10,000 nacimientos, y está presente en una amplia gama de grupos raciales y étnicos repartidos por todo el mundo.

El RTT al igual que otras afecciones neurológicas representan un gran desafío para los médicos en el momento del tratamiento y en la administración de los medicamentos. Nuestro cerebro es un órgano muy exigente con lo que deja entrar a su interior y que se encuentra protegido por la barrera hematoencefálica, la cual filtra, regula el paso de sangre por el tejido cerebral y sólo permite que ciertas moléculas entren y salgan de nuestra cabeza, mientras que mantiene fuera sustancias dañinas, como los gérmenes.

MePC2 en Síndrome Rett

Desde el 2016 gracias a un equipo de investigadores de la Escuela de Medicina Veterinaria de la Universidad de Pensilvania se sabe que a diferencia de la mayoría de los patógenos, el Toxoplasma gondii puede atravesar la barrera hematoencefálica del cerebro e invadir las células, pasan directamente de la sangre a las células endoteliales, replicándose en su interior, provocando su ruptura y luego infectando a las células cerebrales cercanas.

El Toxoplasma gondii es un parásito protozoario intracelular que causa la toxoplasmosis, una enfermedad que puede ser leve o severa dependiendo del estado inmunológico del huésped. Se estima que un tercio (25%-35%) de la población humana mundial está parasitada y puede sobrevivir en el sistema nervioso central durante el resto de nuestra vida sin que presentemos problemas de salud. 

En el 2024 un grupo de neurocientíficos han realizado investigaciones sobre el Toxoplasma gondii, un parásito que viaja naturalmente desde el intestino humano hasta el sistema nervioso central (SNC) por su capacidad de atravesar la barrera hematoencefálica, como una herramienta biológica potencial que puede ser manejada de manera constructiva para transportar y liberar fármacos en nuestro cerebro.

Toxoplasma gondii

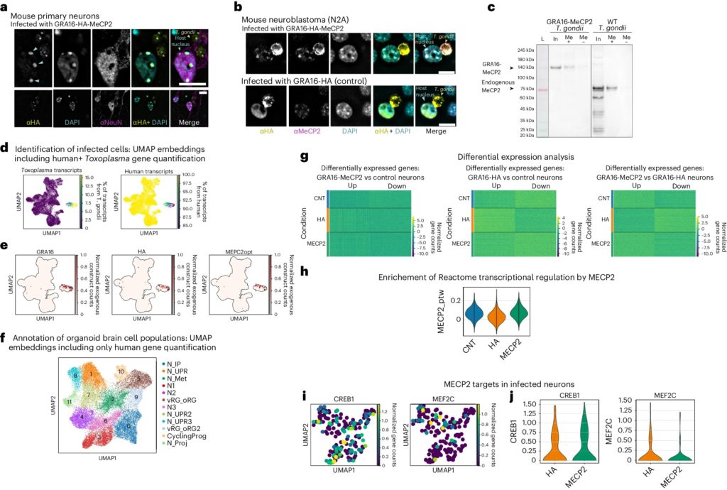
Los investigadores modificaron genéticamente el sistema que utiliza el Toxoplasma gondii para secretar proteína híbrida, el parásito tiene dos orgánulos secretores, los cuales fueron elegidos para entregar las proteínas a las neuronas. Las proteínas ubicadas en estos orgánulos se fusionaron con la proteína llamada MeCP2 en neuronas cultivadas en una placa de Petri. Tras ser «mejorado», se inyectó en ratones para observar su ruta y evaluar los efectos producidos en los cerebros de ratones infectados con el Toxoplasma modificado.

Los investigadores lograron que Toxoplasma gondii transporte proteínas terapéuticas hacia las neuronas del huésped, atravesando la barrera cerebral que normalmente impide el paso de otros medicamentos o compuestos. El parásito al llegar al cerebro de  los ratones, se une al ADN de sus células cerebrales y logra alterar la expresión génica del huésped en las células y en los organoides de sus neuronas y el cerebro. Además los investigadores observaron que toda la operación se produjo sin inflamación significativa después de la entrega de la proteína híbrida de MeCP2.

Este trabajo de investigación ha sido publicado en Nature Microbiology, a pesar que está en su etapa preliminar y se necesita más investigación para comprender las posibles limitaciones, incluida la eficacia y la seguridad, es esperanzador que a través de un enfoque alternativo para la administración terapéutica de proteínas se podría tratar enfermedades neurológicas actualmente incurables como el RTT , alzheimer o el parkinson

El papel de la proteína MeCP2 en el cerebro

La proteína MeCP2 actúa como un regulador maestro de los genes en el cerebro, ayudando a activar o silenciar genes específicos según las necesidades de las células neuronales, pero es crucial reconocer que la proteína también se expresa en numerosos tejidos no neurales, incluido el pulmón. 

La proteína MeCP2 se describió por primera vez en 1992, pero recién aceptados en 1999 por la comunidad científica cuando Ruth Amir y Huda Zoghbi establecieron su conexión con el síndrome de Rett, demostrando que las mutaciones de esta proteína son la causa genética del 95% de los casos del RTT.

Proteína MePC2

Un trastorno progresivo del desarrollo neurológico y una de las causas más comunes de discapacidad cognitiva en las mujeres y se caracteriza por regresión del desarrollo, disfunción motora, estereotipias de la línea media de la mano, disfunción del sistema nervioso autónomo, epilepsia, escoliosis y comportamiento similar al autismo.

En los varones, sin embargo, las mutaciones en MeCP2 pueden generar un amplio espectro de presentaciones clínicas que van desde el deterioro intelectual leve hasta la encefalopatía neonatal grave y la muerte prematura.

Otra enfermedad rara del neurodesarrollo impulsada por MeCP2 con síntomas que se superponen con RTT  es el síndrome de duplicación de MeCP2 (SDM). El SDM se encuentra principalmente en hombres. Por lo general, la duplicación se hereda de una madre portadora aparentemente asintomática y se presenta con retraso en el desarrollo, hipotonía, características autistas, epilepsia refractaria e infecciones respiratorias recurrentes. 

Las mutaciones que causan RTT y trastornos neurológicos relacionados se han identificado a lo largo de todo el locus MeCP2, pero los efectos varían según el tipo de mutación y la ubicación.

Dada la importancia funcional y la elevada presencia de MeCP2 en el cerebro no resulta sorprendente que las alteraciones en esta proteína no solo influyen en el desarrollo del síndrome de Rett, sino que también tengan un efecto pleiotrópico, estando relacionadas con diversos trastornos psicológicos como la depresión, el autismo, la esquizofrenia y la epilepsia.

Presentación clínica del Síndrome de Rett (RTT)

El síndrome de Rett fue descrito por primera vez por el Dr. Andreas Rett en 1966 donde describió a 22 niñas, cada una con una historia de parto sin complicaciones y un desarrollo típico hasta aproximadamente 1 año de edad, no obstante, a esa edad, Rett observó que las niñas mostraban un patrón constante de alteración en su desarrollo típico. En 1983 el neurólogo Bengt Hagberg y su equipo presentaron un análisis de 35 casos en los que se observaba un «frenado del desarrollo… acompañado de un deterioro acelerado de las funciones cerebrales superiores» en niñas de Francia, Portugal y Suecia. 

Al identificar similitudes con los casos detallados en el informe de Rett de 1966, Hagberg bautizó este conjunto de características clínicas como síndrome de Rett

Signos clave del Síndrome de Rett

Las mutaciones de cambio de sentido en el dominio de unión al metilo o en el dominio represor transcripcional de MeCP2 son suficientes para causar RTT.

Con su amplia experiencia, Hagberg propuso un sistema de cuatro etapas que describe la progresión temporal de la enfermedad: (1) inicio temprano, (2) regresión, (3) meseta y (4) deterioro motor tardío.

La primera etapa, conocida como inicio temprano, se caracteriza por un desarrollo que aparenta ser relativamente normal, aunque pueden aparecer signos sutiles de retraso en la progresión de las habilidades psicomotoras (retraso en el desarrollo) y el crecimiento, específicamente, una disminución en la tasa de crecimiento de la circunferencia cefálica.

La segunda etapa, que ocurre entre los 6 y 18 meses de edad, se caracteriza por una pérdida parcial o total de habilidades previamente adquiridas, como el lenguaje hablado y la destreza manual. Durante esta fase, también surgen movimientos repetitivos de las manos, como retorcimientos/apretones además de dificultades en la marcha o incluso incapacidad para caminar. En este periodo, algunos niños con RTT pueden presentar problemas respiratorios, como hiperventilación o apneas, aunque estos suelen manifestarse con mayor frecuencia en la etapa de meseta.

La fase de regresión puede extenderse durante algunos meses o incluso años, tras la cual los afectados suelen avanzar hacia la etapa de meseta entre los 3 y 5 años de edad.

La tercera etapa, denominada meseta, se presenta como un periodo de estabilidad en el fenotipo porque no se produce una mayor pérdida de habilidades y la función conductual y cognitiva puede estabilizarse, mientras que se manifiestan otras afecciones médicas, como convulsiones, problemas gastrointestinales y nutricionales (en particular estreñimiento), otros trastornos del movimiento, anomalías autonómicas y otros problemas médicos.

Finalmente, la cuarta etapa corresponde al deterioro motor tardío, las personas con RTT pueden experimentar una disminución de la movilidad, la aparición de características parkinsonianas y escoliosis, lo que conduce a una discapacidad motora significativa y, en algunos casos, a la pérdida de la capacidad de deambular.

Es importante tener en cuenta que este sistema de estadificación es una caracterización general de la progresión clínica y que no todas las niñas con RTT experimentará cada etapa o cada característica clínica.

Presentación clínica del síndrome de la duplicación de MeCP2

En 1999, Lubs y colaboradores llevaron a cabo un estudio de ligamiento en una familia de cinco varones que presentaban discapacidades intelectuales y del desarrollo, logrando localizar el gen responsable en la región Xq28 del cromosoma X y no es hasta en el 20025 que se identificó a MeCP2 como el gen causante del trastorno del desarrollo intelectual ligado al X.

El SMD afecta principalmente a los varones, se caracteriza por una amplia variedad de síntomas, pero sus características más comunes incluyen un retraso en el desarrollo o discapacidad intelectual que varía de grave a profunda, hipotonía, rasgos autistas, epilepsia, espasticidad progresiva de las extremidades inferiores, desarrollo deficiente del habla, infecciones recurrentes y problemas gastrointestinales.

El avance: la suplementación de la proteína MeCP2

La administración de proteínas enfrenta desafíos complejos: superar las barreras biológicas que separan el lugar de administración de las células objetivo, preservar la integridad de la proteína hasta que llegue a su destino final. Muchas proteínas requieren una orientación precisa hacia tejidos, tipos celulares o compartimentos intracelulares específicos para ser efectivas, ya que, de lo contrario, pueden resultar ineficaces o incluso perjudiciales. 

Recientemente, investigaciones pioneras han abierto la posibilidad de tratar el Síndrome de Rett mediante la suplementación directa de la proteína MeCP2. Este enfoque terapéutico busca compensar la falta de funcionalidad de la proteína producida por las células afectadas, restaurando parcialmente las funciones neuronales.

El estudio publicado en Nature mostró que, al suministrar una versión modificada de la proteína MeCP2 en modelos animales con Rett, se lograron mejoras significativas en su comportamiento motor y cognitivo. Este tratamiento utiliza un sistema de administración que permite que la proteína cruce la barrera hematoencefálica, un desafío importante en enfermedades neurológicas.

El desarrollo de nuevas herramientas genéticas ha permitido identificar las bases genéticas de numerosas discapacidades intelectuales y del desarrollo. Esto abre interesantes posibilidades para la investigación y el diseño de tratamientos de trastornos genéticos mediante terapias génicas.

¿Qué implica este tratamiento para las familias?

Aunque este enfoque está en etapas iniciales de investigación, representa una esperanza para miles de familias. A diferencia de las terapias actuales, que solo tratan los síntomas, la suplementación de MeCP2 podría atacar la causa subyacente del síndrome. No obstante, aún quedan retos importantes, como:

  • Riesgos asociados: El exceso de MeCP2 puede ser tóxico, por lo que el tratamiento debe ajustarse con precisión.
  • Seguridad a largo plazo: Es crucial evaluar los efectos secundarios en estudios clínicos más amplios.

El futuro del tratamiento en el Síndrome de Rett

La administración de la proteína MeCP2 no solo ofrece esperanza para las personas afectadas con el síndrome de Rett, sino que también impulsa la investigación en otras enfermedades genéticas. Este avance demuestra cómo la biotecnología y la medicina de precisión pueden transformar vidas.

Para las familias que enfrentan los desafíos del Síndrome de Rett, mantenerse informados y conectados con especialistas y grupos de apoyo es fundamental. Este descubrimiento subraya la importancia de invertir en la ciencia para ofrecer soluciones innovadoras a enfermedades hasta ahora intratables.

En Enevia contamos con servicios de consultoría especializada y distintos test que pueden orientarte en distintas áreas como neurología, genética, nutrición y medicina general, así como ayudarte a tomar las decisiones adecuadas y analizar los exámenes médicos para lograr un tratamiento efectivo a las patologías que se pueden sufrir.

Ingresa a nuestra web a través de www.eneviacare.com y podrás encontrar los servicios que podemos ofrecerte.

Tambien, puedes visitar nuestra web www.eneviahealth.com y ver los tests que ofrecemos.

¡En Enevia, somos tu aliado en salud!

Artículo redactado por la Asesora y Colaboradora de Enevia Health:

Yohana Céspedes, Ing. Química.

Bibliografía

Allison K, Maletic-Savatic M, Pehlivan D. MECP2-related disorders while gene-based therapies are on the horizon. Front Genet. 2024 Feb 12;15:1332469. doi: 10.3389/fgene.2024.1332469. PMID: 38410154; PMCID: PMC10895005.

Belaïdouni Y, Diabira D, Zhang J, Graziano JC, Bader F, Montheil A, Menuet C, Wayman GA, Gaiarsa JL. The Chloride Homeostasis of CA3 Hippocampal Neurons Is Not Altered in Fully Symptomatic Mepc2-null Mice. Front Cell Neurosci. 2021 Sep 17;15:724976. doi: 10.3389/fncel.2021.724976. PMID: 34602980; PMCID: PMC8484709.

Boxer LD, Renthal W, Greben AW, Whitwam T, Silberfeld A, Stroud H, Li E, Yang MG, Kinde B, Griffith EC, Bonev B, Greenberg ME. MeCP2 Represses the Rate of Transcriptional Initiation of Highly Methylated Long Genes. Mol Cell. 2020 Jan 16;77(2):294-309.e9. doi: 10.1016/j.molcel.2019.10.032. Epub 2019 Nov 26. PMID: 31784358; PMCID: PMC6982532.

Bracha, S., Johnson, H.J., Pranckevicius, N.A. et al. Engineering Toxoplasma gondii secretion systems for intracellular delivery of multiple large therapeutic proteins to neurons. Nat Microbiol 9, 2051–2072 (2024). https://doi.org/10.1038/s41564-024-01750-6.

Collins BE, Neul JL. Rett Syndrome and MECP2 Duplication Syndrome: Disorders of MeCP2 Dosage. Neuropsychiatr Dis Treat. 2022 Nov 29;18:2813-2835. doi: 10.2147/NDT.S371483. PMID: 36471747; PMCID: PMC9719276.

Jagadeeswaran I, Oh J, Sinnett SE. Preclinical Milestones in MECP2 Gene Transfer for Treating Rett Syndrome. Dev Neurosci. 2024 May 9:1-10. doi: 10.1159/000539267. Epub ahead of print. PMID: 38723617.

Kalani L, Kim BH, Vincent JB, Ausió J. MeCP2 ubiquitination and sumoylation, in search of a function†. Hum Mol Genet. 2023 Dec 12;33(1):1-11. doi: 10.1093/hmg/ddad150. PMID: 37694858.

Pascual-Alonso A, Martínez-Monseny AF, Xiol C, Armstrong J. MECP2-Related Disorders in Males. Int J Mol Sci. 2021 Sep 4;22(17):9610. doi: 10.3390/ijms22179610. PMID: 34502518; PMCID: PMC8431762.

Schmidt A, Zhang H, Cardoso MC. MeCP2 and Chromatin Compartmentalization. Cells. 2020 Apr 3;9(4):878. doi: 10.3390/cells9040878. PMID: 32260176; PMCID: PMC7226738.

Comparte esta noticia

Otras noticias interesantes

Categorías del Blog

Uncategorized

Test

TEA

Suplementos

Sistema inmune

Recursos

Quelantes

Profesionales

Omegas

Noticias

Neurología

Microbiota

Laboratorios

Historias

Genética

Dietas

Congresos

Celiaquía

ATEC

Akkermansia

Exclusivo profesionales

Su solicitud será revisada por nuestro equipo.

Nombre de usuario*
Nombre*
Apellidos*
Email*
Título profesional (médico, nutricionista, terapeuta...)*
Nº de colegiado*
Especialidad
Nombre de la práctica clínica*
Dirección de la práctica clínica donde se envíen los kits.*
Contraseña*
Confirmar Contraseña*
ENEVIA HEALTH como Responsable del Tratamiento tratará tus datos con la finalidad de gestionar tu alta como usuario registrado. La base de legitimación es tu consentimiento manifestado en la casilla de aceptación de nuestra política de privacidad. No está prevista la comunicación de los datos, salvo cumplimiento de obligaciones legales. Puedes acceder, rectificar y suprimir tus datos, así como ejercer otros derechos consultando la información adicional y detallada sobre protección de datos en nuestra Política de Privacidad.

Exclusivo Laboratorios

Su solicitud será revisada por nuestro equipo.

Nombre del Laboratorio*
Director del laboratorio*
Director médico laboratorio*
Número de colegiado Director Médico*
Teléfono*
Dirección del Laboratorio*
Localidad*
Provincia*
País*
Email*
Nombre de usuario*
Usado para login
Contraseña*
Confirmar Contraseña*
ENEVIA HEALTH como Responsable del Tratamiento tratará tus datos con la finalidad de gestionar tu alta como usuario registrado. La base de legitimación es tu consentimiento manifestado en la casilla de aceptación de nuestra política de privacidad. No está prevista la comunicación de los datos, salvo cumplimiento de obligaciones legales. Puedes acceder, rectificar y suprimir tus datos, así como ejercer otros derechos consultando la información adicional y detallada sobre protección de datos en nuestra Política de Privacidad.
Grupos de whatsapp

Nuestros grupos son la plataforma ideal para aprender y compartir tus inquietudes científicas sobre los temas de neurodesarrollo

Normas de los grupos:

  1. Sé amable. No se permite la intimidación, el insulto ni enfrentamientos personales.
  2. Respetar la privacidad de todos.
  3. Utilizar información lo más científica y fiable posible, citar fuentes.
  4. Queremos cumplir con las normas de Whatsapp y evitar temas que sabemos llevan a la clausura de grupos, así que os pedimos que en estos grupos no se discutan temas relacionados con VACUNAS, MMS, CDS.

*Nuestro fin es informativo únicamente, no se pretende sustituir el asesoramiento, el diagnóstico o el tratamiento médico.